全國免費服務熱線400-128-6881
IATF的成員包括5個國家的協會:
美國汽車工業行動集團(AIAG);
意大利汽車工業協會(ANFIA);
德國汽車工業協會(VDA);
法國汽車制造商委員會(CCFV);
英國汽車制造商和貿易商協會(SMMT)。
九大OEM制造商:
寶馬、戴姆勒、標致-雪鐵龍、菲亞特、福特、 通用、 雷諾、大眾、捷豹路虎JLR(2020年5月18日)等。
2021年4月吉利汽車成為亞洲第一家IATF主機廠會員,10月份IATF官網發布中英文版《吉利汽車IATF16949:2016顧客特殊要求-2021年9月V1》。
此要求適用于吉利集團領克、極氪和集度品牌的供應商質量管理體系要求,中文版和英文版要求同時發布,以中文版為主版本。

吉利汽車此次發布的IATF16949:2016顧客特殊要求包括對產品安全、記錄保留、產品設計輸入、制造過程設計輸入、標識和可追溯性、更改控制、顧客投訴和使用現場失效分析等多個IATF16949標準條款,中文版正文如下:
適用范圍:
本CSR 適用于吉利集團領克、極氪和集度品牌的供應商質量管理體系要求。
CSR 以中文版和英文版發布,中文版為主版本。
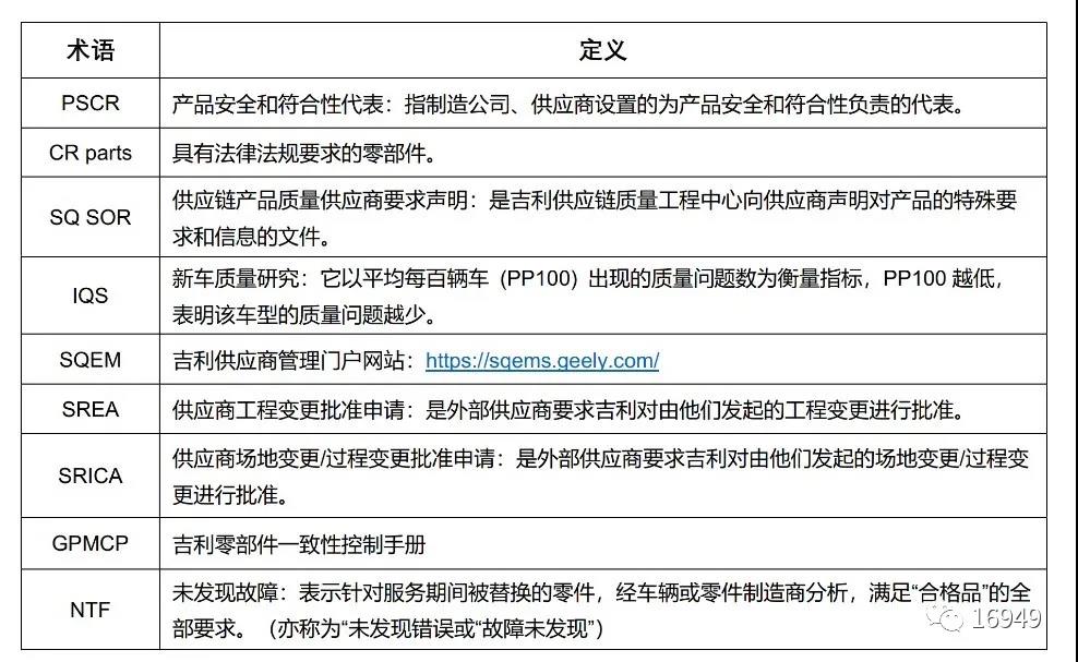
術語和定義:

4.4.1.2 產品安全
組織應指定一名“產品質量責任人”,負責承接產品安全和符合性代表PSCR(product safety conformity representative)職責,組織應按照吉利 GL.S18.W43005301《CR零件管理評審表單》(可通過SQEM 供應商門戶網站獲得) 進行至少每年一次的產品安全特性零件相關的自審并形成文件保留并存檔。
7.5.3.2.1 記錄保留
組織應按CR零件的記錄保留應按照吉利GL.S18.W430053《供應商CR特性管理辦法》(可通過SQEM 供應商門戶網站獲得)執行;這些文件/記錄應按吉利要求保存。
8.3.3.1 產品設計輸入
a) 組織應將歷史問題導入到新品項目中,對潛在的質量風險進行規避;歷史問題信息范圍包括但不限于:
1) 吉利發放的供應鏈產品質量要求聲明(SQSOR);2) 解決市場、現場問題而采取的結構更改、材料更改、性能提升、工藝調整;3) 吉利識別的市場顧客抱怨的 IQS 問題;4) 整車及零部件試驗不良;5) 組織內部在以往同類產品在研發、來料、生產等過程中發生的問題。
b) 組織應針對這些問題制定新車型的規避措施及驗證方案計劃或在新產品設計風險分析(FMEA)中予以識別。
8.3.3.2 制造過程設計輸入
吉利發放的《吉利零部件一致性控制手冊》應納入產品過程設計輸入。
8.5.2.1 標識和可追溯性——補充
組織須根據GL.S10.P14《標識和可追溯性管理程序》(可通過SQEM供應商門戶網站獲得)建立標識與可追溯性管理辦法,在生產過程中進行生產批次號或唯一碼追溯管理。可追溯性項目的執行方案須在APQP過程中確定。
8.5.6.1更改的控制——補充
組織在提出任何影響到產品質量的變更以前,應參考吉利GL.S09.W430008《供應商設計&工藝過程變更管理辦法》(可通過SQEM供應商門戶網站獲得)的要求,提起 SREA/SRICA,得到吉利書面批準后方可實施。
10.2.6 顧客投訴和使用現場失效試驗分析
組織應對三包期內的市場索賠舊件進行解析。每月將索賠件從吉利索賠件倉庫中領回,在30天內完成100%解析,并將解析臺賬、解析總結報告和改善實施計劃反饋給吉利SQE,解析結論為NTF,無法確定故障原因的,必須得到吉利批準。
以上吉利的CSR,關聯了吉利集團的好幾份文件:
1)GL.S18.W43005301《CR 零件管理評審表單》
2)GL.S18.W430053《供應商CR 特性管理辦法》
3)《吉利零部件一致性控制手冊》
4)GL.S10.P14《標識和可追溯性管理程序》
5)GL.S09.W430008《供應商設計&工藝過程變更管理辦法
以上文件如果做為吉利的供應商,可通過SQEM 供應商門戶網站獲得:
官方網址:https://sqems.geely.com/

112025-11
在汽車供應鏈里,有一條幾乎無需爭論的鐵律:沒有IATF 16949,就很難進入主機廠供應體系。這不是“證書崇拜”,而是行
VIEW MORE?→
282025-10
ISO體系認證是指由國際標準化組織(ISO,International Organization for Standar
VIEW MORE?→
212025-10
?ISO體系認證不僅是企業合規的基石,更是提升競爭力、拓展市場的戰略工具。食品行業需優先建立食品安全相關認證(ISO 2
VIEW MORE?→
152025-10
中山市未徠照明有限公司攜手博凌管理顧問團隊進行質量環境管理體系?(ISO14001認證)落地推行。中山市未徠照明有限公司
VIEW MORE?→
252025-09
HACCP即危害分析與關鍵控制點系統,是食品生產企業保障食品安全重要的預防性控制措施,也是各個國家和地區采取的技術性貿易
VIEW MORE?→
152025-09
通常,認證機構會在接下來的第一年、第二年進行監督審核,確認體系的維持狀況,每三年一個循環,重新簽發體系證書。
VIEW MORE?→
全國統一客戶服務熱線
If you have any question,feel free to contact us深圳總公司地址:深圳市羅湖區黃貝街道深南東路文華大廈21F
四川分公司地址:成都市錦江區錦東路
上海分公司地址:上海市奉賢區肖塘路
江西分公司地址:江西省南昌市南昌高新技術產業開發區昌東鎮日新村商業街5號樓三樓
湖南分公司地址:湖南省長沙市雨花區勞動西路528號現代華都家園綜合樓26樓
西安分公司地址:西安市高新區灃惠南路34號新長安廣場A座25層
武漢分公司地址:湖北省武漢市東湖新技術開發區光谷大道特1號國際企業中心2棟4層05號
網址:www.xinhh99.com 微信公眾號:16949
客服QQ:395601381 客服電話:400 128 6881
聯系電話:13712230915胡老師 13510000845 鄔小姐 15982596811李小姐 18925449988吳先生 13426595559陳先生 13202268350李老師
郵箱:16949@88.com
Copyright?深圳博凌管理技術有限公司 all rights reserved 備案號:粵ICP備19062690號 技術支持:顧佰特科技
16949認證_IATF16949培訓_ISO9001快速拿證_ISO13485認證輔導_APQP/FMEA培訓_ISO輔導_醫療體系輔導_汽車體系輔導
微信公眾號
手機咨詢